吃芒果竟能抗衰?!Food Funct新发现:新芒果苷靶向bas-1激活三重通路,显著延长秀丽隐杆线虫寿命
来源:生物谷原创 2025-11-07 10:35
芒果提取物新芒果苷可延长秀丽隐杆线虫的寿命与健康寿命,其机制为结合并上调bas-1基因表达,激活IIS、MAPK及自噬通路,增强应激抵抗并减少氧化损伤与脂褐素积累。
水果是人们日常饮食中不可或缺的一部分,芒果就是其中一种受欢迎的水果,香甜软糯的果肉让人回味无穷,可你知道吗?芒果中含有的活性成分新芒果苷,竟藏着对抗衰老的潜力。此前研究已证实新芒果苷有抗氧化、抗炎作用,但其抗衰效果及背后机制一直未明确。
近日,发表于Food Funct的一项研究Neomangiferin prolongs the lifespan of Caenorhabditis elegans by regulating autophagy-dependent IIS and MAPK pathways via bas-1以秀丽隐杆线虫为模型,系统揭开了新芒果苷的抗衰秘密,为天然抗衰成分的开发提供了关键理论支撑。

研究团队首先通过热应激实验筛选新芒果苷的有效浓度,最终发现5μmol/L时效果最显著——后续实验显示,该浓度下线虫的寿命明显延长:对照组平均寿命为16.5天,新芒果苷处理组平均寿命达20.4天,提升幅度23%,最长寿命更是延长了5-6天。除了“活得久”,新芒果苷还能让线虫“活得好”:它会减少线虫体内脂褐素的积累(脂褐素是公认的衰老标志物),同时逆转中老年线虫的运动能力衰退——实验第6天和第12天,处理组线虫的头部摆动频率、身体弯曲能力均显著优于对照组。值得注意的是,处理组线虫的繁殖力降低了35%-40%,这符合生物界“生存与繁殖权衡”的规律,说明线虫将更多能量用于维持自身机能而非繁殖。

图1 新芒果苷促进秀丽隐杆线虫长寿
应激抵抗能力是衡量衰老的重要指标,研究团队进一步测试了新芒果苷对线虫应对极端环境的影响:在36.5℃高温、120mJ/cm²紫外线照射,以及藤黄菌素诱导的氧化环境中,新芒果苷处理组线虫的存活率均显著高于对照组。其中,紫外线应激下处理组平均寿命延长24.6%,氧化应激下延长21.4%。深入检测发现,处理组线虫体内的活性氧(ROS)水平明显降低——活性氧过量会造成细胞氧化损伤,加速衰老,这说明新芒果苷是通过增强线虫的抗氧化防御能力,帮助其抵御外界应激。

图2 新芒果苷增强秀丽隐杆线虫的应激抵抗能力
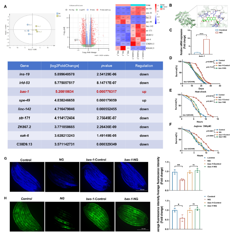
为明确新芒果苷的作用靶点,研究团队开展转录组分析,发现处理后线虫体内的bas-1基因表达量显著上调9.44倍——该基因是多巴胺生物合成的关键基因,此前尚未与抗衰功能关联。分子对接实验进一步证实,新芒果苷可通过氢键、疏水作用及盐桥与bas-1紧密结合(结合能ΔG=-6.9kcal/mol)。为验证bas-1的作用,团队使用bas-1突变线虫进行实验,结果显示:新芒果苷对突变线虫的寿命延长、应激抵抗增强、脂褐素及活性氧减少等效果均完全消失,这一结果明确证实bas-1是新芒果苷发挥抗衰作用的核心靶点。

图3 新芒果苷调控秀丽隐杆线虫基因表达
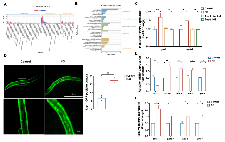
进一步研究发现,新芒果苷通过bas-1激活了三条关键抗衰通路:一是自噬通路,处理后线虫体内自噬相关基因lgg-1、sqst-1表达上调,自噬体数量增加——自噬作为细胞“垃圾清理机制”,可清除受损成分,维持细胞健康;二是胰岛素/胰岛素样生长因子信号(IIS)通路,新芒果苷促进转录因子daf-16进入细胞核,激活下游sod-3、ctl-1等抗氧化基因;三是丝裂原活化蛋白激酶(MAPK)通路,推动转录因子skn-1核转位,上调sek-1、pmk-1、gcs-1等应激抵抗相关基因。
团队还通过基因敲除实验验证通路关系:敲除daf-16或skn-1后,新芒果苷无法激活自噬通路,也不能延长线虫寿命;而bas-1突变后,三条通路均无法被激活——这表明bas-1是调控这三条抗衰通路的上游节点,新芒果苷需通过bas-1才能启动后续抗衰机制。

图4 新芒果苷对自噬、IIS及MAPK通路相关基因的影响
这项研究首次完整揭示了新芒果苷的抗衰机制,明确其通过“靶向bas-1激活IIS、MAPK及自噬通路”的方式,实现线虫寿命与健康寿命的双重提升。新芒果苷作为天然黄酮类成分,安全性高且来源便捷,此次研究结果为其开发为抗衰功能性食品或膳食补充剂奠定了扎实基础。未来,随着对天然抗衰成分的深入探索,或许我们能从更多日常食材中挖掘出类似的“抗衰宝藏”,让延缓衰老变得更贴近生活、更安全可行。(生物谷Bioon.com)
参考文献:
Wu M, Qiu F, Li D, et al. Neomangiferin prolongs the lifespan of Caenorhabditis elegans by regulating autophagy-dependent IIS and MAPK pathways via bas-1. Food Funct. 2025;16(19):7690-7704. Published 2025 Sep 29. doi:10.1039/d5fo02007g
版权声明 本网站所有注明“来源:生物谷”或“来源:bioon”的文字、图片和音视频资料,版权均属于生物谷网站所有。非经授权,任何媒体、网站或个人不得转载,否则将追究法律责任。取得书面授权转载时,须注明“来源:生物谷”。其它来源的文章系转载文章,本网所有转载文章系出于传递更多信息之目的,转载内容不代表本站立场。不希望被转载的媒体或个人可与我们联系,我们将立即进行删除处理。